首页
关于漫修
漫修简介
漫修荣誉
漫修资质
漫修分所
规章制度
漫修架构
漫修党建
漫修公益
漫修菁英
管理委员会
监督委员会
高级合伙人
合伙人
执业律师
专业领域
刑事
行政法
财税
知识产权
破产与重组
国际投资与贸易
工业与商业地产
公司法
劳动法
企业合规
建设工程与房地产
环境安全与新能源
仲裁与调解
政府法律顾问
私募基金与股权投资
执行与不良资产处置
国资国企
婚姻与财富传承
医药医械与康养
数据安全与合规
电子商务与物流
中小企业法律顾问
漫修学院
青年律师学院
业务分享会
合作伙伴
联系我们
联系方式
加入漫修
新闻中心
News Center
漫修要闻
漫修资讯
漫修荣誉
漫修业绩
漫修人文
漫修经纬
Longitude
您所在位置:
首页
>
新闻中心
>
漫修资讯
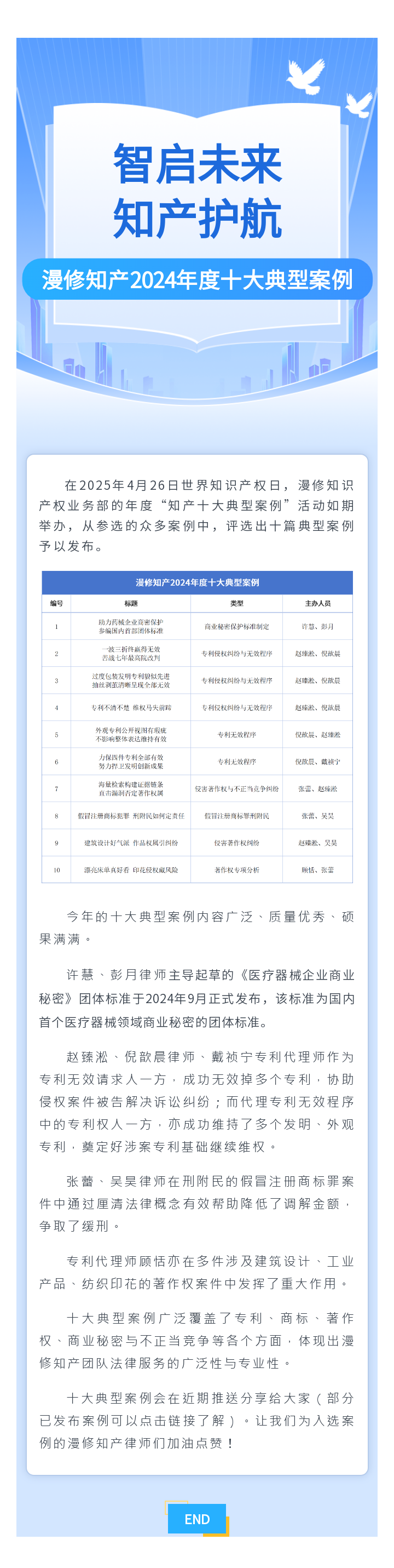
智启未来 知产护航 | “漫修知产2024年度十大典型案例”发布